Премини към основното съдържание
ETF
Български
×
Select site language
Afrikaans
Automated
Български
Automated
Čeština
Automated
Dansk
Automated
Deutsch
Automated
Ελληνικά
Automated
English
Español
Automated
Eesti
Automated
Suomi
Automated
Français
Automated
Gaeilge
Automated
Hrvatski
Automated
Magyar
Automated
Italiano
Automated
Lietuvių
Automated
Latviešu
Automated
Malti
Automated
Nederlands
Automated
Polski
Automated
Português
Automated
Română
Automated
Slovenčina
Automated
Slovenščina
Automated
Svenska
Automated
Facebook
Twitter
Youtube
LinkedIn
Instagram
Търси
Main navigation
Menu
What we do
Activity areas
Career guidance
Digital skills and learning
Employability and transition to work
Green skills
Innovative teaching and learning – CNL
Policy analysis and progress monitoring – Torino Process
Qualifications and qualification systems
Quality assurance in vocational training
Skills demands analysis
Skills for enterprise development
Skills and migration
Vocational excellence – ENE
EU projects
DARYA – Dialogue and action for resourceful youth in Central Asia
Internationalising vocational excellence
Supporting education reforms and skills in the Eastern Partnership region
Where we work
Regions
Central Asia
Eastern Partnership
Southern and Eastern Mediterranean
Sub-Saharan Africa
Western Balkans and Türkiye
Countries
Albania
Algeria
Armenia
Azerbaijan
Belarus
Bosnia and Herzegovina
Egypt
Georgia
Israel
Jordan
Kazakhstan
Kosovo*
Kyrgyzstan
Lebanon
Libya
Moldova
Montenegro
Morocco
North Macedonia
Palestine*
Serbia
Syria
Tajikistan
Tunisia
Turkmenistan
Türkiye
Ukraine
Uzbekistan
Publications & resources
Publications
Country reports
Flagship reports
Guides & Toolkits
Policy briefs
Thematic reports
Torino Process reports
Working papers
Resources
Infographics
Videos
Podcasts
Data portal
Newsletter
Open Space
Newsroom & events
News
Events
Press
About Us
Mission
Support to EU external assistance
Evaluation
Planning & reporting
Partners & stakeholders
Organisation
Governing Board
Director
Managers
Address
Contact us
Compliance & transparency
Data protection
Fraud prevention
Good administrative behaviour
Eco-Management and Audit Scheme
Public access to documents
Work with us
Vacancies
Our offer to you
Application process
Traineeships
Procurement
Expertise provision
Automatic translation into Bulgarian is available for this page.
Translate this page
Close
Policies for human capital development in Azerbaijan
Breadcrumb
Каталог
Publications
Torino Process reports
Current:
Policies for human capital development in Azerbaijan
An ETF Torino Process assessment
Release Date
17 Юни 2020
pdf
Full report
pdf
en
pdf
Executive summary
pdf
en
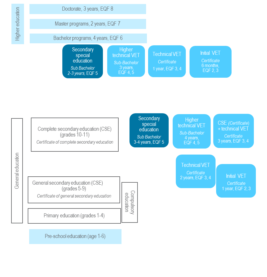
The education and training system of Azerbaijan
Previous Chapter